Због специфичности и значаја шуме и шумског земљишта, те општекорисних функција шума, шумарство не би требало да буде третирано као остале привредне гране. Производи шуме нису роба у класичном смислу, јер када би били третирани тако, постоји објективна опасност да, држећи се само начела рентабилности и економичности, буду запостављени неопходни захвати у шуми, а то би довело да пада равнотеже и вриједности шуме у будућем периоду. Шумарство, као привредну грану карактерише дуг процес производње.
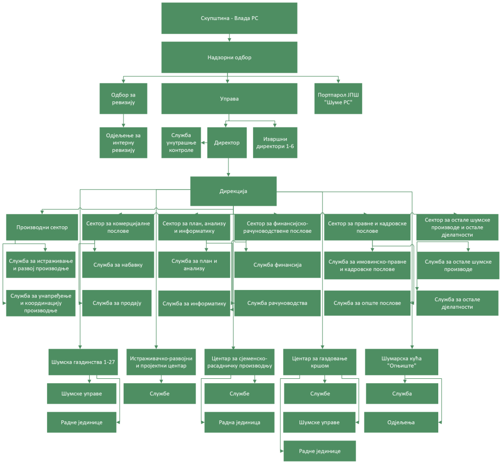
Послови, мјере, задаци и активности Јавног предузећа усмјерени су на чување и заштиту шума, његу и одржавање постојећих шумских култура, нова пошумљавања, унапређење и развој сјеменско – расадничке производње, искориштавање шума – сјеча, израда, привлачење и реализација шумских дрвних сортимената у складу са реалним могућностима шумских састојина и одредбама шумско – привредних основа, приоритетима инвестиционих улагања, унапређење стања у ловиштима, као и на пружању стручних услуга у газдовању приватним шумама. Јавно предузеће шумарства Српске Републике Босне и Херцеговине, основано је Одлуком Владе Српске Републике Босне и Херцеговине број 03-599 од 08.06.1992. године (“Службени гласник српског народа у БиХ“, број 9/92) и регистровано је у складу са важећим прописима код Основног суда у Бања Луци на дан 03.02.1993. године и измјенама уписа од 07.02.1997, 06.07.1998. године, 02.11.1999. године, 09.04.2001.године и 09.05.2001. године.
Промјена облика организовања Јавног предузећа у друштво капитала – акционарско друштво извршена је на основу Закона о измјенама и допунама Закона о шумама („Службени гласник Републике Српске“, број: 53/05) и уписана је код Основног суда у Сокоцу 26.09.2005. године.

У Предузећу на дан 31.12.2023. године,број радника је 4763.
Основни циљ уређивања шума јесте израда планова и програма кориштења шума и шумског земљишта , односно прописивање смјерница на који начин и у коју сврху ће се користити овај природни ресурс, а да се притом осигура одрживост кориштења уз истовремено одржавање стабилности и очување биоразноликости за будуће генерације.
Осим дрвета, као главног шумског производа, шуме и шумско земљиште пружају и низ других услуга, првенствено су то опште-корисне функије шума.
Послови, задаци и активности Предузећа усмјерени су на чување и заштиту шума, његу и одржавање постојећих шумских култура, нова пошумљавања, унапријеђење и развој сјеменско-расадничке производње, искоришћавање шума ( сјеча, израда, привлачење и реализација шумских дрвних сортимената) у складу са реалним могућностима шумских састојина и одредбама шумско-привредних основа, приоритетима инвестиционих улагања, унапређење стања у ловиштима којима газдују шумска газдинства, као и на пружању квалитетнијих и правовремених стручних услуга у газдовању приватним шумама. Према Закону о шумама, обавезе Јавног предузећа као корисника шума и шумског земљишта, првенствено, су: заштита шума и чување шума; израда и спровођење планских докумената; производња шумског репродукционог материјала; коришћење шума и осталих шумских производа; изградња и одржавање шумских путева и других објеката; унапређење општекорисних функција шума; заштита шума од пожара, као и други послови одређени Законом. Поред наведеног, Предузеће је дужно да: осигура економску функцију шума обезбјеђењем трајности приноса од дрвета и осталих производа и услуга шума; повећава учешће шума високог узгојног облика у укупном шумском фонду; повећа површине под интензивним засадима ради повећања производње дрвета, обезбјеђује природни начин обнављања и вјештачко подизање шума у складу са еколошким условима и обавља друге послове који доприносе развоју и очувању шума. Предузеће има право интегралног кориштења шума и шумског земљишта ради стицања добити, а што пдразумијева производњу и промет шумских дрвних сортимената, производњу и промет шумског репродуктивног материјала, сакупљање производњу и промет осталих шумских производа, управљање ловиштима и друге дјелатности.